Порядок действий и последствия в этих ситуациях различаются. Людмила Ганичева, спикер Всероссийских бухгалтерских конференций, автор курсов и статей по бухгалтерскому и налоговому учету, эксперт ГБУ «Малый бизнес Москвы» описала алгоритмы действий в обоих случаях:
1. Добровольный отказ от применения АУСН
Налогоплательщик вправе добровольно прекратить применение АУСН с начала следующего календарного года (ч. 5 ст. 4 Закона от 25.02.2022 № 17-ФЗ).
Процедура:
Для этого необходимо не позднее 31 декабря текущего года направить в налоговый орган соответствующее электронное уведомление через личный кабинет налогоплательщика на сайте ФНС или через уполномоченный банк. Если 31 декабря — нерабочий день, срок переносится на ближайший следующий рабочий день.
Последствия:
С 1 января нового налогового периода налогоплательщик перестает быть плательщиком АУСН. Ему необходимо заранее определиться с иным режимом налогообложения (например, УСН, ЕСХН, ОСНО) и соблюсти все установленные для этого перехода сроки и процедуры.
Ограничение: Важное исключение установлено частью 1.1 статьи 4 Закона № 17-ФЗ. Если налогоплательщик перешел на АУСН в течение текущего календарного года (например, с УСН), то он обязан применять этот режим не менее 12 календарных месяцев с даты перехода. Добровольный отказ в этот период невозможен.
Пример: ИП перешел на АУСН с 01.10.2025 Вернуться на УСН он сможет добровольно не ранее 01.01.2027
Процедура:
Для этого необходимо не позднее 31 декабря текущего года направить в налоговый орган соответствующее электронное уведомление через личный кабинет налогоплательщика на сайте ФНС или через уполномоченный банк. Если 31 декабря — нерабочий день, срок переносится на ближайший следующий рабочий день.
Последствия:
С 1 января нового налогового периода налогоплательщик перестает быть плательщиком АУСН. Ему необходимо заранее определиться с иным режимом налогообложения (например, УСН, ЕСХН, ОСНО) и соблюсти все установленные для этого перехода сроки и процедуры.
Ограничение: Важное исключение установлено частью 1.1 статьи 4 Закона № 17-ФЗ. Если налогоплательщик перешел на АУСН в течение текущего календарного года (например, с УСН), то он обязан применять этот режим не менее 12 календарных месяцев с даты перехода. Добровольный отказ в этот период невозможен.
Пример: ИП перешел на АУСН с 01.10.2025 Вернуться на УСН он сможет добровольно не ранее 01.01.2027
2. Утрата права на применение АУСН в связи с нарушением условий
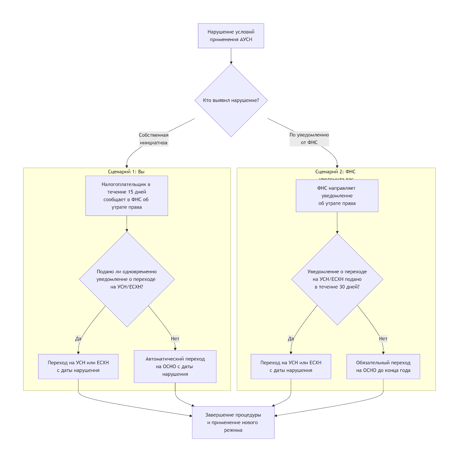
Это наиболее распространенная ситуация. Право на АУСН утрачивается автоматически с 1-го числа месяца, в котором было допущено нарушение хотя бы одного из обязательных критериев (ч. 6 ст. 4 Закона № 17-ФЗ).
Ключевые условия, за нарушение которых следует утрата права:
* Превышение годового дохода в 60 млн рублей.
* Превышение средней численности работников в 5 человек.
* Превышение остаточной стоимости основных средств в 150 млн рублей.
* Открытие счета или выплата зарплаты не через уполномоченный банк.
* Применение другого спецрежима (например, ПСН или ЕСХН параллельно).
Алгоритм действий при утрате права:
1. Обязательное уведомление ФНС: Налогоплательщик обязан сообщить о факте утраты права в электронной форме (через ЛК или уполномоченный банк).
* Срок: Не позднее 15-го числа месяца, следующего за месяцем нарушения.
* Последствие неподачи: Если не уведомить, налоговая может снять налогоплательщика с учета как плательщика АУСН самостоятельно, что не отменяет обязанности пересчитать налоги и может повлечь штраф.
2. Выбор нового налогового режима (ключевой этап):
Вариант, А (Оптимальный): Вместе с уведомлением об утрате права или сразу после него подать уведомление о переходе на УСН или ЕСХН. В этом случае новый спецрежим применяется с даты утраты права на АУСН (ч. 9 ст. 4 Закона № 17-ФЗ). Это позволяет избежать перехода на общую систему налогообложения (ОСНО).
Вариант Б (Резервный): Если налогоплательщик не подал такое уведомление самостоятельно, но получил от ФНС официальное уведомление об утрате права, у него есть 30 дней с даты его получения, чтобы выбрать УСН/ЕСХН с обратной силой.
Вариант В (Невыгодный по умолчанию): Если ни одно из уведомлений не подано в установленные сроки, налогоплательщик автоматически переводится на ОСНО с 1-го числа месяца нарушения. Для организаций это означает уплату налога на прибыль и НДС, для ИП — НДФЛ и НДС.
Пример принудительной утраты права (на основе вашего):
Годовой доход И П Баксовой на АУСН превысил лимит в 60 млн рублей в ноябре 2025 года. Следовательно, она утратила право на АУСН с 1 ноября 2025 года.
ШАГ 1: До 15 декабря 2025 года ИП обязана подать уведомление об утрате права.
ШАГ2: (одновременно или сразу после): Она решает перейти на УСН и подает соответствующее уведомление.
Итог: И П Баксова применяет АУСН до 31 октября 2025 года, а с 1 ноября 2025 года переходит на УСН. Автоматического перехода на ОСНО не происходит.
Ключевые условия, за нарушение которых следует утрата права:
* Превышение годового дохода в 60 млн рублей.
* Превышение средней численности работников в 5 человек.
* Превышение остаточной стоимости основных средств в 150 млн рублей.
* Открытие счета или выплата зарплаты не через уполномоченный банк.
* Применение другого спецрежима (например, ПСН или ЕСХН параллельно).
Алгоритм действий при утрате права:
1. Обязательное уведомление ФНС: Налогоплательщик обязан сообщить о факте утраты права в электронной форме (через ЛК или уполномоченный банк).
* Срок: Не позднее 15-го числа месяца, следующего за месяцем нарушения.
* Последствие неподачи: Если не уведомить, налоговая может снять налогоплательщика с учета как плательщика АУСН самостоятельно, что не отменяет обязанности пересчитать налоги и может повлечь штраф.
2. Выбор нового налогового режима (ключевой этап):
Вариант, А (Оптимальный): Вместе с уведомлением об утрате права или сразу после него подать уведомление о переходе на УСН или ЕСХН. В этом случае новый спецрежим применяется с даты утраты права на АУСН (ч. 9 ст. 4 Закона № 17-ФЗ). Это позволяет избежать перехода на общую систему налогообложения (ОСНО).
Вариант Б (Резервный): Если налогоплательщик не подал такое уведомление самостоятельно, но получил от ФНС официальное уведомление об утрате права, у него есть 30 дней с даты его получения, чтобы выбрать УСН/ЕСХН с обратной силой.
Вариант В (Невыгодный по умолчанию): Если ни одно из уведомлений не подано в установленные сроки, налогоплательщик автоматически переводится на ОСНО с 1-го числа месяца нарушения. Для организаций это означает уплату налога на прибыль и НДС, для ИП — НДФЛ и НДС.
Пример принудительной утраты права (на основе вашего):
Годовой доход И П Баксовой на АУСН превысил лимит в 60 млн рублей в ноябре 2025 года. Следовательно, она утратила право на АУСН с 1 ноября 2025 года.
ШАГ 1: До 15 декабря 2025 года ИП обязана подать уведомление об утрате права.
ШАГ2: (одновременно или сразу после): Она решает перейти на УСН и подает соответствующее уведомление.
Итог: И П Баксова применяет АУСН до 31 октября 2025 года, а с 1 ноября 2025 года переходит на УСН. Автоматического перехода на ОСНО не происходит.
При планировании ухода с АУСН критически важно определить основание: запланированный отказ или вынужденное прекращение.
В первом случае главное — успеть подать уведомление до конца года.
Во втором — действовать максимально быстро: в течение 15 дней зафиксировать факт утраты права и одновременно выбрать более выгодный спецрежим (УСН/ЕСХН), чтобы не оказаться на невыгодной ОСНО.
Промедление или бездействие в случае нарушения лимитов ведет к усложнению налогового администрирования и потенциальному росту налоговой нагрузки.
Людмила Ганичева
В первом случае главное — успеть подать уведомление до конца года.
Во втором — действовать максимально быстро: в течение 15 дней зафиксировать факт утраты права и одновременно выбрать более выгодный спецрежим (УСН/ЕСХН), чтобы не оказаться на невыгодной ОСНО.
Промедление или бездействие в случае нарушения лимитов ведет к усложнению налогового администрирования и потенциальному росту налоговой нагрузки.
Людмила Ганичева